 |
www.elektronik.si Forum o elektrotehniki in računalništvu
|
| Poglej prejšnjo temo :: Poglej naslednjo temo |
| Avtor |
Sporočilo |
vpeter Član

Pridružen-a: Pon 11 Jun 2012 16:05 Prispevkov: 394 Aktiv.: 2.34 Kraj: Maribor okolica
|
Objavljeno: Sob Jul 13, 2024 5:07 pm Naslov sporočila: |
|
|
| smatjaz je napisal/a: |
| Navadno klimo sem priklopil na moje vezje |
Po moje si pomemben dela informacije podal slabo, zato bi bilo dobro podrobneje opisati to "tvoje vezje".
|
|
| Nazaj na vrh |
|
 |
bostjang Član

Pridružen-a: Tor 03 Jan 2006 15:29 Prispevkov: 3615 Aktiv.: 14.63 Kraj: Postojna
|
|
| Nazaj na vrh |
|
 |
smatjaz Član


Pridružen-a: Pon 10 Nov 2003 16:33 Prispevkov: 870 Aktiv.: 3.52
|
Objavljeno: Sob Jul 20, 2024 11:57 am Naslov sporočila: |
|
|
| vpeter je napisal/a: |
| smatjaz je napisal/a: |
| Navadno klimo sem priklopil na moje vezje |
Po moje si pomemben dela informacije podal slabo, zato bi bilo dobro podrobneje opisati to "tvoje vezje". |
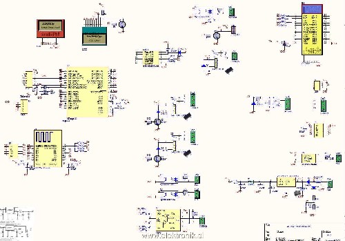
Naredil sem svoje vezje, ki meri temperaturo in vlago. Ima tri relejne izhode, tri vhode...
V prilogi je shema in TIV.
Plošča je narejena kot univerzalna. Na njo je možno priklopiti različne opcije: dva tipa LCD-ja serijske naprave - Bluetooth, WiFi, GSM modem, RS485, vhodi, reeji,... Shema pove več.
Skoraj vse možne aplikacije sem objavil tudi tukaj:
https://forum.gui-o.com/category/7/share-your-projects
V predstavitvi je hardware Arduino, ampak je vse to možno izvesti tudi s tem HW.
| Opis: |
|
| Velikost datoteke: |
106.93 KB |
| Pogledana: |
26 krat |

|
| Opis: |
|
| Velikost datoteke: |
358.89 KB |
| Pogledana: |
12 krat |

|
_________________ Električni aparati delujejo na dim ... ko dim iz njih uide ... ne delujejo več! |
|
| Nazaj na vrh |
|
 |
|
|
Ne, ne moreš dodajati novih tem v tem forumu Ne, ne moreš odgovarjati na teme v tem forumu Ne, ne moreš urejati svojih prispevkov v tem forumu Ne, ne moreš brisati svojih prispevkov v tem forumu Ne ne moreš glasovati v anketi v tem forumu Ne, ne moreš pripeti datotek v tem forumu Ne, ne moreš povleči datotek v tem forumu
|
Uptime: 233 dni
Powered by phpBB © 2001, 2005 phpBB Group
|