www.elektronik.si Seznam forumov www.elektronik.si
Forum o elektrotehniki in računalništvu
 
 PomočPomoč  IščiIšči  Seznam članovSeznam članov  SkupineSkupine  StatisticsStatistika  AlbumAlbum  DatotekeFilemanager DokumentacijaDocDB LinksPovezave   Registriraj seRegistriraj se 
  PravilaPravila  LinksBolha  PriponkePriponke  KoledarKoledar  ZapiskiZapiski Tvoj profilTvoj profil Prijava za pregled zasebnih sporočilPrijava za pregled zasebnih sporočil PrijavaPrijava 

MCLR

 
Objavi novo temo   Odgovori na to temo   Printer-friendly version    www.elektronik.si Seznam forumov -> Microchip PIC
Poglej prejšnjo temo :: Poglej naslednjo temo  
Avtor Sporočilo
KMX
Član
Član



Pridružen-a: Sre 28 Jan 2009 16:49
Prispevkov: 308
Aktiv.: 1.47
Kraj: NOVA CERKEV

PrispevekObjavljeno: Pon Apr 18, 2011 2:30 pm    Naslov sporočila:  MCLR Odgovori s citatom

Pozdravljeni!

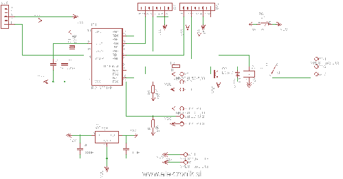
Občasno se pojavijo težave težave pri PIC16F84A, da se pri priklopu na napajanje PIC ne "zažene". Če se s prstom dotaknem pina MCLR , je problem rešen.
Tudi med delovanjem se včasih ustavi; problem rešim enako kot prej.

Kaj je lahko narobe?

Hvala!

Lp, Denis



Shema.png
 Opis:
 Velikost datoteke:  20.21 KB
 Pogledana:  33 krat

Shema.png


Nazaj na vrh
Skrit Poglej uporabnikov profil Pošlji zasebno sporočilo
xsyt
Član
Član



Pridružen-a: Sre 28 Maj 2008 22:19
Prispevkov: 1346
Aktiv.: 6.18
Kraj: Slov.Bistrica

PrispevekObjavljeno: Pon Apr 18, 2011 2:33 pm    Naslov sporočila:   Odgovori s citatom

Veži 10k ohm upor proti Vdd iz MCLR pina.
Nazaj na vrh
Skrit Poglej uporabnikov profil Pošlji zasebno sporočilo Pošlji E-sporočilo
Peter123
Član
Član



Pridružen-a: Tor 13 Jan 2009 15:34
Prispevkov: 1500
Aktiv.: 7.14
Kraj: Lj.

PrispevekObjavljeno: Pon Apr 18, 2011 2:51 pm    Naslov sporočila:   Odgovori s citatom

Tako je manjka pull up upor na MCLR pin!
Nazaj na vrh
Odsoten Poglej uporabnikov profil Pošlji zasebno sporočilo
PZUFIC
Vseved



Pridružen-a: Sob 17 Nov 2007 19:06
Prispevkov: 6987
Aktiv.: 31.16
Kraj: Rakek

PrispevekObjavljeno: Pon Apr 18, 2011 3:03 pm    Naslov sporočila:   Odgovori s citatom

Lahko pa potem vežeš še iz MCLR tipko na GND in imaš potem s to tipko možnost resetiranja.
_________________
Ne čakaj, da se bo nekaj premaknilo pojdi in nekaj premakni.
Lp Primož
Nazaj na vrh
Skrit Poglej uporabnikov profil Pošlji zasebno sporočilo Obišči avtorjevo spletno stran MSN Messenger - naslov
xpolhecx
Član
Član



Pridružen-a: Sre 02 Feb 2011 3:06
Prispevkov: 276
Aktiv.: 1.49

PrispevekObjavljeno: Pon Apr 18, 2011 3:37 pm    Naslov sporočila:   Odgovori s citatom

Lahko pa v registru izklopiš MCLR pin in bi tudi moralo delat brez upora. Bi pa vseeno rajš uporabil en 10k upor tako kot so ti predlagali zgoraj.

Lp
Nazaj na vrh
Odsoten Poglej uporabnikov profil Pošlji zasebno sporočilo Pošlji E-sporočilo
Silvo
Moderator
Moderator



Pridružen-a: Pon 24 Feb 2003 17:09
Prispevkov: 14803
Aktiv.: 59.91

PrispevekObjavljeno: Pon Apr 18, 2011 3:41 pm    Naslov sporočila:   Odgovori s citatom

xpolhecx je napisal/a:
Lahko pa v registru izklopiš MCLR pin in bi tudi moralo delat brez upora. Bi pa vseeno rajš uporabil en 10k upor tako kot so ti predlagali zgoraj.

Lp


Pri 16F84 pina ne gre izključit.

_________________
lp
Silvo
Nazaj na vrh
Odsoten Poglej uporabnikov profil Pošlji zasebno sporočilo
xpolhecx
Član
Član



Pridružen-a: Sre 02 Feb 2011 3:06
Prispevkov: 276
Aktiv.: 1.49

PrispevekObjavljeno: Tor Apr 19, 2011 11:35 am    Naslov sporočila:   Odgovori s citatom

Aja pa res. Sem spregledal ker čip ma
Nazaj na vrh
Odsoten Poglej uporabnikov profil Pošlji zasebno sporočilo Pošlji E-sporočilo
Pokaži sporočila:   
Objavi novo temo   Odgovori na to temo   Printer-friendly version    www.elektronik.si Seznam forumov -> Microchip PIC Časovni pas GMT + 2 uri, srednjeevropski - poletni čas
Stran 1 od 1

 
Pojdi na:  
Ne, ne moreš dodajati novih tem v tem forumu
Ne, ne moreš odgovarjati na teme v tem forumu
Ne, ne moreš urejati svojih prispevkov v tem forumu
Ne, ne moreš brisati svojih prispevkov v tem forumu
Ne ne moreš glasovati v anketi v tem forumu
Ne, ne moreš pripeti datotek v tem forumu
Ne, ne moreš povleči datotek v tem forumu

Uptime: 232 dni


Powered by phpBB © 2001, 2005 phpBB Group