 |
www.elektronik.si Forum o elektrotehniki in računalništvu
|
| Poglej prejšnjo temo :: Poglej naslednjo temo |
| Avtor |
Sporočilo |
trot Član


Pridružen-a: Čet 18 Jan 2007 20:25 Prispevkov: 1312 Aktiv.: 5.60 Kraj: glej fogl
|
Objavljeno: Tor Jul 08, 2025 10:59 am Naslov sporočila: Napajalnik - feedback preko optocouplerja |
|
|
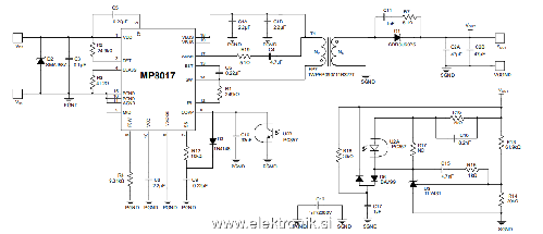
Pozdravljeni,
Vas lahko prosim za pomoč pri razlagi vezja. Gledam vezje (slika spodaj) napajalnika, ki ima feedback preko optocouplerja. Ni mi jasno, kako zadeva deluje. Razumem, da tok skozi diodo kontrolira tok skozi foto tranzistor in s tem napetost na primarni strani. Ne razumem pa:
- kako lahko pri vsem raztrosu proizvodnih parametrov diode in foto tranzistorja pričakujem na sekundarni strani neko fiksno napetost. Ali je potrebno vsako konkretno vezje trimat z vrednostjo uporov?
- zakaj dioda ni priključena direktno na GND, ampak na višjo napetost, ki jo definira zenerca, ki je spet kontrolirana preko napetosti na sekundarju. Se pravi je tok skozi diodo kontroliran dvakrat.
| Opis: |
|
| Velikost datoteke: |
64.95 KB |
| Pogledana: |
68 krat |

|
_________________ lp, Klemen |
|
| Nazaj na vrh |
|
 |
DusanK Član


Pridružen-a: Pon 19 Nov 2012 23:46 Prispevkov: 2093 Aktiv.: 12.82 Kraj: Medvode - med vodami
|
Objavljeno: Tor Jul 08, 2025 12:06 pm Naslov sporočila: |
|
|
A to misliš diodo v optocouplerju?
_________________ Največji čar - električar |
|
| Nazaj na vrh |
|
 |
bostjang Član

Pridružen-a: Tor 03 Jan 2006 15:29 Prispevkov: 3615 Aktiv.: 14.63 Kraj: Postojna
|
Objavljeno: Tor Jul 08, 2025 12:34 pm Naslov sporočila: Re: napajalnik - feedback preko optocouplerja |
|
|
To je standardno vezje in gotovo razlag mrgoli.
| trot je napisal/a: |
| - kako lahko pri vsem raztrosu proizvodnih parametrov diode in foto tranzistorja pričakujem na sekundarni strani neko fiksno napetost. Ali je potrebno vsako konkretno vezje trimat z vrednostjo uporov? |
Ojačevalnik/detektor napake je na sekundarni strani (TL431) in zato je vezje bolj malo občutljivo na parametre optospojnika.
PS: Trimanje niti ne bi pomagalo, ker optospojniki degradirajo.
|
|
| Nazaj na vrh |
|
 |
jozede Član

Pridružen-a: Sob 19 Jul 2014 18:32 Prispevkov: 398 Aktiv.: 2.78 Kraj: Jesenice
|
Objavljeno: Tor Jul 08, 2025 1:47 pm Naslov sporočila: |
|
|
Za razumevanje tega vezja je treba pogledat TLV431, kakšno funkcijo ima v vezju.
TLV 431 je shunt regulator napetosti nastavljen na 5V izhodne napetosti. Nastavljen je z delilnikom uporov R13 in R14. Ko je napetost na uporu R14 večja od U ref (1,24V) vezje spusti tok skozi diodo optokoplerja. in zaustavi primarni svičer. Ko napetost na izhodu zopet pade na manj kot 5V, potem tok skozi diodo optokoplerja prekine TLV431. Na ta način, je na izhodu vedno napetost v območju, ki je nastavljeno z uporovnim delilnikom R13 in R14.
Točnost izhodne napetosti je podana z točnostjo Uref TLV431 in točnostjo uporovnega delilnika R13 in R14. Na točnost ne upiliva raztros vrednosti diode, ki je v optokoplerju, saj optokopler deluje samo kot stikalo.
|
|
| Nazaj na vrh |
|
 |
bostjang Član

Pridružen-a: Tor 03 Jan 2006 15:29 Prispevkov: 3615 Aktiv.: 14.63 Kraj: Postojna
|
Objavljeno: Tor Jul 08, 2025 3:35 pm Naslov sporočila: |
|
|
Ne, tukaj optospojnik deluje zvezno. Tako je tudi običajno. Zveznost je razvidna iz prisotnosti kompenzacijskih elementov, brez da bi gledal PDF.
Res pa je, da je ponekod (npr. TinySwitch) res zgolj kot stikalo.
|
|
| Nazaj na vrh |
|
 |
trot Član


Pridružen-a: Čet 18 Jan 2007 20:25 Prispevkov: 1312 Aktiv.: 5.60 Kraj: glej fogl
|
Objavljeno: Tor Jul 08, 2025 4:01 pm Naslov sporočila: |
|
|
Hvala za odgovore.
- Če vezje deluje zvezno, potem je s5 odvisno, kakšna sta dioda in fototranzistor, ker bo tok, ki ga bo spustil fototranzistor, odstopal od vezja do vezja zaradi raztrosa pri proizvodnji. Tak regulator ne more bit prav zelo natančen.
- Ali je možno, da vezje deluje diskretno (ON/OFF), in se napetost prenese na drugo stran digitalno kot delta-sigma adc?
Gledam datasheet od TLV431: piše: Output voltage can be set to any value between VREF (1.24V) and 6V with two external resistors. Čudno zakaj potem ni nobenega grafa Output voltage od Vref.
_________________ lp, Klemen |
|
| Nazaj na vrh |
|
 |
jozkoc Član


Pridružen-a: Sre 16 Jun 2010 13:32 Prispevkov: 753 Aktiv.: 3.90 Kraj: Ljubljana
|
Objavljeno: Tor Jul 08, 2025 4:42 pm Naslov sporočila: |
|
|
Odstopanje vhodne napetosti in vse anomalije in degradacije vseh elementov v vezju korigiraTLV431, razen R13, R14 in samega sebe (TLV431) ne, teh treh elementov pa nima pod kontrolo.
_________________ Nikoli ni tako dobro da ne bi moglo biti še boljše. |
|
| Nazaj na vrh |
|
 |
SimonS Član



Pridružen-a: Čet 01 Jul 2004 11:18 Prispevkov: 4882 Aktiv.: 19.76 Kraj: Kobarid
|
Objavljeno: Tor Jul 08, 2025 5:32 pm Naslov sporočila: |
|
|
optokopledr ne deluje kot analogna komponenta! Deluje kot stikalo, zato to ne upliva na točnost
_________________ Lep dan
Simon |
|
| Nazaj na vrh |
|
 |
jozkoc Član


Pridružen-a: Sre 16 Jun 2010 13:32 Prispevkov: 753 Aktiv.: 3.90 Kraj: Ljubljana
|
Objavljeno: Tor Jul 08, 2025 6:53 pm Naslov sporočila: |
|
|
| SimonS je napisal/a: |
| optokopledr ne deluje kot analogna komponenta! Deluje kot stikalo, zato to ne upliva na točnost |
Optokopler lahko deluje kot analogna komponenta razen če ni narejen kot Schmitt trigger oziroma z neko vrsto histereze. Mislim da tukaj deluje zvezno kakor je napisal @bostjang, ne bi pa sedaj za to trditev dal roke v ogenj.
_________________ Nikoli ni tako dobro da ne bi moglo biti še boljše. |
|
| Nazaj na vrh |
|
 |
DusanK Član


Pridružen-a: Pon 19 Nov 2012 23:46 Prispevkov: 2093 Aktiv.: 12.82 Kraj: Medvode - med vodami
|
Objavljeno: Sre Jul 09, 2025 12:25 am Naslov sporočila: |
|
|
Prva shema z optospojnikom in TLV431 zagotovo deluje zvezno/analogno in ne samo ON/OFF. Kombinacija MP8017 in TL431 z optocouplerjem deluje v SSR flyback načinu. Str.20 datasheeta MP8017.
Ko Vout preseže prag 5V, npr. 5,07V začne TL431 prevajati, opto ledica sveti močneje, posledično foto-tanzistor prevaja več toka, napetost na COMP pinu MP8017 pade (ali naraste tok), ker ga foto-tranzistor vleče proti GND, MP8017 zato zmanjša cikel vklopa/izklopa internemu mosfetu, energija v transformatorju se zmanjša, posledično se Vout zmanjša.
Ta zanka se neprestano prilagaja in deluje zvezno, da se Vout napetost natančno stabilizira/uravnava.
Tako nekako.
_________________ Največji čar - električar |
|
| Nazaj na vrh |
|
 |
trot Član


Pridružen-a: Čet 18 Jan 2007 20:25 Prispevkov: 1312 Aktiv.: 5.60 Kraj: glej fogl
|
Objavljeno: Sre Jul 09, 2025 8:57 am Naslov sporočila: |
|
|
Jaz bi rekel, da zagotovo ne deluje zvezno/analogno, ker v tem primeru pride do problema odstopanja parametrov diode in fototranzistorja, kar bi vplivalo na delovanje.
Glede na blokovni diagram TL431 (slika spodaj), opamp, odpira in zapira tranzistor v ON/OFF načinu glede na razliko napetost na vhodu. Potem na drugi strani ali:
- dejansko vklaplja in izklaplja napajalnik (jaz bi rekel da ne)
- ali pa generira analogni signal enako kot delta sigma pretvornik, in potem regulira zvezno glede na to napetost.
Ali mogoče kdo ve, zakaj je ta dioda BAV99 zraven TL431?
| Opis: |
|
| Velikost datoteke: |
9.45 KB |
| Pogledana: |
6575 krat |

|
_________________ lp, Klemen |
|
| Nazaj na vrh |
|
 |
magma Član

Pridružen-a: Sob 18 Avg 2012 18:59 Prispevkov: 145 Aktiv.: 0.87 Kraj: Maribor
|
Objavljeno: Sre Jul 09, 2025 9:35 am Naslov sporočila: |
|
|
Verjemi mi na besedo, da deluje zvezno. Tako je praktično v vseh stikalnih napajalnikih. Odstopanja optokoplerja in ostalih komponent kompenzira vezje s TLV431. Dioda D6 pa je v vezju za mehek zagon. Ko napajalnik vklopiš je kondenzator C17 prazen, zato je spodnji del ledice v optokopleju preko diode D6 na masi. Ko se izhodna napetost počasi dviguje se kondenzator C17 počasi polni preko upora R18, napetost na njem raste. Pri izhodni napetosti okrog 5V TLV431 prevzame delo stabilizacije, dioda pa D6 neha prevajati. Vloga leve diode brez oznake je, da po izklopu napajalnika čim hitreje izprazni kondenzator C17.
_________________ l.p. Dušan |
|
| Nazaj na vrh |
|
 |
Ravne Član

Pridružen-a: Sre 22 Maj 2019 22:02 Prispevkov: 225 Aktiv.: 2.68
|
Objavljeno: Sre Jul 09, 2025 12:02 pm Naslov sporočila: |
|
|
Deepseek odgovarja takole:
| Koda: |
Za analizo delovanja optospojnika v vezju z MP8017 čipom in TLV431 je ključno razumeti povratno zanko regulacije:
MP8017 je PWM controller, kjer pin COMP (pin 8) služi za priključitev kompenzacijske mreže in povratne zanke.
TLV431 (programabilna zener dioda) skupaj z optospojnikom običajno tvori izolirano povratno zanko. Deluje tako:
Napetost na izhodu se primerja z referenčno napetostjo TLV431.
Odstopanje napetosti vodi do spremembe toka skozi TLV431 in LED diodo optospojnika.
Način delovanja optospojnika:
V tem vezju optospojnik običajno deluje v zveznem (linearnem) načinu, ne v on/off načinu.
Tok skozi LED optospojnika se zvezno spreminja glede na izhodno napetost, kar povzroči zvezno spreminjanje prevodnosti fototranzistorja v optospojniku.
To omogoča natančno regulacijo PWM širine glede na obremenitev.
Zakaj ne on/off?
On/off način bi povzročil preveliko nihanje izhodne napetosti in bi bil neprimeren za stabilno regulacijo. Zvezni način omogoča gladko prilagajanje.
Preveritev:
Če želite potrditi, lahko z osciloskopom opazujete napetost na COMP pinu ali tok skozi LED optospojnika - zvezno spreminjanje bo potrdilo linearni način.
Skratka, v tem apliciranju optospojnik verjetno deluje v zveznem načinu za natančno regulacijo. |
|
|
| Nazaj na vrh |
|
 |
trot Član


Pridružen-a: Čet 18 Jan 2007 20:25 Prispevkov: 1312 Aktiv.: 5.60 Kraj: glej fogl
|
Objavljeno: Sre Jul 09, 2025 2:13 pm Naslov sporočila: |
|
|
@Ravne: kaj pa si ga vprašal?
Sem pa našel še en članek o tem.
_________________ lp, Klemen |
|
| Nazaj na vrh |
|
 |
DusanK Član


Pridružen-a: Pon 19 Nov 2012 23:46 Prispevkov: 2093 Aktiv.: 12.82 Kraj: Medvode - med vodami
|
Objavljeno: Čet Jul 10, 2025 9:55 am Naslov sporočila: |
|
|
| trot je napisal/a: |
| ...Sem pa našel še en članek o tem. |
Če te kaj bolj zanima imaš TUKAJ od ON SEMI poglobljeno analizo okoli TL431.
Vir: Onsemi.com
| Opis: |
|
 Download |
| Ime datoteke: |
TL431_EN_TND381-D.PDF |
| Velikost datoteke: |
581.18 KB |
| Downloadano: |
3 krat |
_________________ Največji čar - električar |
|
| Nazaj na vrh |
|
 |
|
|
Ne, ne moreš dodajati novih tem v tem forumu Ne, ne moreš odgovarjati na teme v tem forumu Ne, ne moreš urejati svojih prispevkov v tem forumu Ne, ne moreš brisati svojih prispevkov v tem forumu Ne ne moreš glasovati v anketi v tem forumu Ne, ne moreš pripeti datotek v tem forumu Ne, ne moreš povleči datotek v tem forumu
|
Uptime: 232 dni
Powered by phpBB © 2001, 2005 phpBB Group
|