 |
www.elektronik.si Forum o elektrotehniki in računalništvu
|
| Poglej prejšnjo temo :: Poglej naslednjo temo |
| Avtor |
Sporočilo |
romascenko Član

Pridružen-a: Čet 31 Maj 2018 14:20 Prispevkov: 197 Aktiv.: 2.05 Kraj: ljubljana
|
Objavljeno: Pet Jul 11, 2025 1:56 pm Naslov sporočila: Daljinec 433Mhz |
|
|
Živjo
Za vklop /izklop 2 funkcij imam daljinec na sliki (manjši) ki deluje lepo vendar ima kratek doseg. Naročil sem daljinec z anteno od istega proizvajalca (večji na sliki) a le ta ne funkcionira. Ali imate kakšno idejo zakaj je tako in ali se da to spremeniti?
Hvala in lp
D.
| Opis: |
|
| Velikost datoteke: |
4.14 MB |
| Pogledana: |
37 krat |

|
| Opis: |
|
| Velikost datoteke: |
2.87 MB |
| Pogledana: |
17 krat |

|
| Opis: |
|
| Velikost datoteke: |
2.94 MB |
| Pogledana: |
24 krat |

|
|
|
| Nazaj na vrh |
|
 |
Peter123 Član


Pridružen-a: Tor 13 Jan 2009 15:34 Prispevkov: 1500 Aktiv.: 7.14 Kraj: Lj.
|
Objavljeno: Pet Jul 11, 2025 2:38 pm Naslov sporočila: |
|
|
| Možno, da ga moraš "spariti" s sprejemnikom.
|
|
| Nazaj na vrh |
|
 |
prel1 Član

Pridružen-a: Pon 29 Nov 2021 20:16 Prispevkov: 534 Aktiv.: 10.01 Kraj: Koper
|
Objavljeno: Pet Jul 11, 2025 3:21 pm Naslov sporočila: |
|
|
Oba daljinca morata delati na isti frekvenci in z enako kodo,karkoli od tega odstopa ne deluje.Če ima sprejemnik tipko za ponastavitev/razpoznavanje kode se po navodilih upari z oddajnikom/daljincem pod pogojem, da sta na isti frekvenci.
_________________ Lp |
|
| Nazaj na vrh |
|
 |
prel1 Član

Pridružen-a: Pon 29 Nov 2021 20:16 Prispevkov: 534 Aktiv.: 10.01 Kraj: Koper
|
Objavljeno: Pet Jul 11, 2025 3:28 pm Naslov sporočila: |
|
|
Obkrožil sem ti območje kjer se nastavi HW koda.
| Opis: |
|
| Velikost datoteke: |
120.06 KB |
| Pogledana: |
32 krat |

|
_________________ Lp |
|
| Nazaj na vrh |
|
 |
prel1 Član

Pridružen-a: Pon 29 Nov 2021 20:16 Prispevkov: 534 Aktiv.: 10.01 Kraj: Koper
|
Objavljeno: Pet Jul 11, 2025 3:36 pm Naslov sporočila: |
|
|
Poskusi spremeniti kodo po priloženi sliki. Obstoječe mostičke razkleneš (X) in povežeš na drugem zaporednem mestu sredinsko proti masi (L)
| Opis: |
|
| Velikost datoteke: |
1.62 MB |
| Pogledana: |
10 krat |

|
_________________ Lp |
|
| Nazaj na vrh |
|
 |
romascenko Član

Pridružen-a: Čet 31 Maj 2018 14:20 Prispevkov: 197 Aktiv.: 2.05 Kraj: ljubljana
|
Objavljeno: Pet Jul 11, 2025 3:57 pm Naslov sporočila: |
|
|
| prel1 je napisal/a: |
| Poskusi spremeniti kodo po priloženi sliki. Obstoječe mostičke razkleneš (X) in povežeš na drugem zaporednem mestu sredinsko proti masi (L) |
To sem probal že sam a žal ni delovalo
|
|
| Nazaj na vrh |
|
 |
prel1 Član

Pridružen-a: Pon 29 Nov 2021 20:16 Prispevkov: 534 Aktiv.: 10.01 Kraj: Koper
|
Objavljeno: Pet Jul 11, 2025 4:15 pm Naslov sporočila: |
|
|
Lahko so tudi tipke drugače povezane,drugačen podatek. Frekvenca mislim da je enaka,ker sta oba kvarca za 433MHz. Sta čipa enaka ali različna?
_________________ Lp |
|
| Nazaj na vrh |
|
 |
s53al Član

Pridružen-a: Pon 18 Okt 2010 19:44 Prispevkov: 1209 Aktiv.: 6.41 Kraj: Bela krajina
|
Objavljeno: Pet Jul 11, 2025 7:17 pm Naslov sporočila: |
|
|
@romascenko, si dobil kakšna navodila zraven?
Slika od @prel1 naj bi bila pravilna, razen, če ni vse skupaj "kontra zasukano"?
Tudi, če je frekvenca prava je tu še kodiranje. Ponavadi je tu kombinacija tipk, da se prebere -prenese koda iz starega na novega...
_________________ Vremenska postaja Doblička gora |
|
| Nazaj na vrh |
|
 |
prel1 Član

Pridružen-a: Pon 29 Nov 2021 20:16 Prispevkov: 534 Aktiv.: 10.01 Kraj: Koper
|
Objavljeno: Pet Jul 11, 2025 7:25 pm Naslov sporočila: |
|
|
Glede na to,da je pri manjšem daljincu čip na drugi strani je res lahko kontra,tako da bi bil mostiček na predzadnjem mestu (7) od sredine proti masi
_________________ Lp |
|
| Nazaj na vrh |
|
 |
v.j. Član

Pridružen-a: Pet 13 Feb 2015 9:47 Prispevkov: 1876 Aktiv.: 13.79 Kraj: Veldes
|
Objavljeno: Ned Jul 13, 2025 8:54 am Naslov sporočila: |
|
|
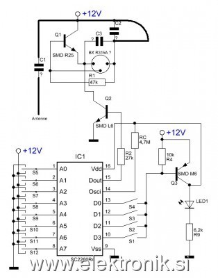
Najpomembnejši podatek si pozabil! kateri encoder čip !!! k sreči je ena fotka za silo uporabna, čeprav je spacana, mar je res tako težko s telefonom naredit dobro fotko? aja, telefon je za čvekanje in chatanje, pa pustimo to, naučite se uporabljat svoje priljubljene igračke
Na fotki se vidi da je encoder SCT2260 oziroma je to PT2260, ki je 4 kanalni encoder in paše skupaj tudi z EV1527 encoderjem v 8 pinskem ohišju, ki ima fiksno kodo, tovarniško zapečeno in jih je lahko preko miljon kombinacij.
Na novem, večjem daljincu so še mostički D0-D3, s tem določiš katera tipka kre na kateri kanal, glej data-sheet za PT2260 in primerjaj povezave na vezju in na vezju je še prostor za EV1527, ki je lahko namesto PT2260.
Ujemat se mora koda, ki je pri 2260 HW vpisana preko 3-state vhodov, pri 1527 je fiksna. Dodatno se mora ujemat še clock oscilator encoderja in seveda postavitev tipk. Da mora biti nosilna radijska frekcenca ista, ni treba da omenjam, ali pač?
Najbolje je kodo preveriti tako, da se posname z digital-storage osciloskopom, lahko tudi signal speljemo na vhod zvočne kartice in posnamemo z nekim programom za obdelavo zvoka... kjer dejansko vidimo kodo in pomerimo trajanje, ki je večinoma nekje dobrih 50ms cela koda s start impulzom, preamble in data.
S temi čipi se veliko ukvarjam, zadnji projekt pa je bil tudi, da sem v arduino spisal rutino, ki simulira kodo, saj sem naredil brezžični termostat za "china diesel heater" s katerim dejansko simuliram daljinec in preko teh ukazov krmilim gorilnik... en arduino uno nadzira vse, temperaturo, vlago, oddaja kodo kot daljinc, prikazuje info na LCD, komunicira z zunanjim svetom in se poveže v mrežo, pošilja informacije.
Povzetek, brez posnetka kode obeh daljincev ne bo nič, če ne dela, treba ugotovit kje je razlika, je to oscilator ali koda ali data pini.
Kaj pa sprejemnik? je učljiv ali ima PT2273-M4 decoder? lahko je en 8 pinski čipek, poleg je tipka, to so učljivi decoderji. Učljivi decoderji so večinoma brez oznak, je pa lahko poleg še en 8 pinski čipek, ki je v vlogi radijskega sprejemnika, ojačevalnik pa te zadeve.
Ko boš prilagal fotke, ne misli, da če na telefonu dobro zgleda na tistem mini ekrančku, da se dobro vidi tudi na monitorju, če boš prilagal spacane fotke, potem v tekst natančno napiši oznake čipov.
Posnetek kode je najbolje narediti na data-out radijskega sprejemnika, torej na sprejemniku, lahko pa uporabiš en sprejemniški modulček na isti frekvenci kot sta daljinca in z njim loviš signal, na računalnik pa priklopiš kar na MIC vhod preko uporovnega delilnika, kar digitalni signal, se zelo lepo vidi ko raztegneš oscilogram. Jaz uporabljam en star GoldWave programček, obstajajo boljši in bolj napredni, tako mimogrede.
Kdor ne pozna osnov elektrotehnike in še malce advanced, potem bo operacija težko izvedljiva.
.
_________________ Kontakt na e-mail, za več informacij klikni gumb 'www', na ZS ne odgovarjam!
Ne mi pisat zasebnih sporočil na forumu! NIKOLI ne boste dobili odgovora na ZS !
Če vam moji odgovori niso všeč, nihče vas ne sili, da jih berete! uporabite gumb 'ignore' |
|
| Nazaj na vrh |
|
 |
s53al Član

Pridružen-a: Pon 18 Okt 2010 19:44 Prispevkov: 1209 Aktiv.: 6.41 Kraj: Bela krajina
|
|
| Nazaj na vrh |
|
 |
romascenko Član

Pridružen-a: Čet 31 Maj 2018 14:20 Prispevkov: 197 Aktiv.: 2.05 Kraj: ljubljana
|
Objavljeno: Pon Jul 14, 2025 8:15 am Naslov sporočila: |
|
|
@prel1 da čipa imata enako oznako - SCT2260
@s53al ne žal nobenih priloženih navodil nisem dobil zraven
v.j. Žal bo operacija težko izvedljiva, mislil sem če je to stvar lotanja teh pinov potem to lahko uredim vse ostalo kar si predlagal je zame neizvedljivo
S sprejemnikom je v osnovi prišel daljinec z anteno ki je deloval odlično , pozabljen na dežju je oksidiral... Očistil sem vezje kolikor je šlo in pustil da se do konca posuši ter očistil ponovno. Vmes sem naročil novi daljinec s krajšim dometom ki je deloval BP in potem še tega z anteno, ki ne deluje.
Včeraj sem ponovno testiral originalni daljinec ki sedaj deluje BP.
|
|
| Nazaj na vrh |
|
 |
prel1 Član

Pridružen-a: Pon 29 Nov 2021 20:16 Prispevkov: 534 Aktiv.: 10.01 Kraj: Koper
|
Objavljeno: Pon Jul 14, 2025 8:59 am Naslov sporočila: |
|
|
Pol lahko z ohm metrom lahko preveriš povezave na obeh daljincih...pri odstranjenem napajanju. Tako da nadalje uskladiš povezave z delujočim. Za primer dodajam sliko.
| Opis: |
|
| Velikost datoteke: |
24.55 KB |
| Pogledana: |
9 krat |

|
_________________ Lp |
|
| Nazaj na vrh |
|
 |
romascenko Član

Pridružen-a: Čet 31 Maj 2018 14:20 Prispevkov: 197 Aktiv.: 2.05 Kraj: ljubljana
|
Objavljeno: Pon Jul 14, 2025 9:14 am Naslov sporočila: |
|
|
| prel1 je napisal/a: |
| Pol lahko z ohm metrom lahko preveriš povezave na obeh daljincih...pri odstranjenem napajanju. Tako da nadalje uskladiš povezave z delujočim. Za primer dodajam sliko. |
Hvala bom naredil če mi prosim narišeš še kaj/kje točno pomerim?
|
|
| Nazaj na vrh |
|
 |
prel1 Član

Pridružen-a: Pon 29 Nov 2021 20:16 Prispevkov: 534 Aktiv.: 10.01 Kraj: Koper
|
Objavljeno: Pon Jul 14, 2025 2:12 pm Naslov sporočila: |
|
|
Prvi korak...
Priložena slika naj ti bo za podlago. Leva stran čipa gre kodirno stran,kjer so lotani mostiči.(Krogec na čipu označuje nogico 1) Preveri kako so povezane nogice od čipa do sredinskih kvadratkov ali gre nogica 1 na kvadratek 1 in tako do 8 nogice proti kvadratku. H linija je pozitivni pol napajanja,L je negativni pol napajanja. Enako na obeh daljincih,da bo razvidna smer in tako dobiš lokacijo kje na večjem daljincu narediti mostič. Bo šlo?
_________________ Lp |
|
| Nazaj na vrh |
|
 |
|
|
Ne, ne moreš dodajati novih tem v tem forumu Ne, ne moreš odgovarjati na teme v tem forumu Ne, ne moreš urejati svojih prispevkov v tem forumu Ne, ne moreš brisati svojih prispevkov v tem forumu Ne ne moreš glasovati v anketi v tem forumu Ne, ne moreš pripeti datotek v tem forumu Ne, ne moreš povleči datotek v tem forumu
|
Uptime: 232 dni
Powered by phpBB © 2001, 2005 phpBB Group
|