 |
www.elektronik.si Forum o elektrotehniki in računalništvu
|
| Poglej prejšnjo temo :: Poglej naslednjo temo |
| Avtor |
Sporočilo |
. Član

Pridružen-a: Pon 23 Avg 2004 16:16 Prispevkov: 16777190 Aktiv.: 67896.30
|
Objavljeno: Čet Okt 11, 2007 11:37 pm Naslov sporočila: Barvni LCD kontroler za QVGA |
|
|
| Brisana vsebina odstranjenega uporabnika.
|
|
| Nazaj na vrh |
|
 |
VolkD Član


 
Pridružen-a: Pet 24 Sep 2004 21:58 Prispevkov: 14228 Aktiv.: 57.58 Kraj: Divača (Kačiče)
|
Objavljeno: Čet Okt 11, 2007 11:49 pm Naslov sporočila: |
|
|
Kaj manjka epsonu ?
Poglej recimo S1D13706
Je napajalnik lahko tudi povsem brez čipa ? Zgolj z nekaj tranzistorji.
_________________ Dokler bodo ljudje mislili, da živali ne čutijo, bodo živali čutile, da ljudje ne mislijo. |
|
| Nazaj na vrh |
|
 |
. Član

Pridružen-a: Pon 23 Avg 2004 16:16 Prispevkov: 16777190 Aktiv.: 67896.30
|
Objavljeno: Čet Okt 11, 2007 11:58 pm Naslov sporočila: |
|
|
| Brisana vsebina odstranjenega uporabnika.
|
|
| Nazaj na vrh |
|
 |
VolkD Član


 
Pridružen-a: Pet 24 Sep 2004 21:58 Prispevkov: 14228 Aktiv.: 57.58 Kraj: Divača (Kačiče)
|
Objavljeno: Pet Okt 12, 2007 12:02 am Naslov sporočila: |
|
|
Tole meni povsem lepo generira -24V napetost za LCD-je.
| Opis: |
|
 Download |
| Ime datoteke: |
24vneg.pdf |
| Velikost datoteke: |
6.09 KB |
| Downloadano: |
30 krat |
_________________ Dokler bodo ljudje mislili, da živali ne čutijo, bodo živali čutile, da ljudje ne mislijo. |
|
| Nazaj na vrh |
|
 |
pero Član

Pridružen-a: Sob 02 Avg 2003 10:03 Prispevkov: 145 Aktiv.: 0.59 Kraj: Sevnica
|
Objavljeno: Pet Okt 12, 2007 8:18 am Naslov sporočila: |
|
|
| VolkD je napisal/a: |
Kaj manjka epsonu ?
Poglej recimo S1D13706
. |
Kje se da to kupit?
|
|
| Nazaj na vrh |
|
 |
. Član

Pridružen-a: Ned 19 Sep 2004 22:04 Prispevkov: 16777193 Aktiv.: 67896.31
|
Objavljeno: Pet Okt 12, 2007 8:35 am Naslov sporočila: |
|
|
| Brisana vsebina odstranjenega uporabnika.
|
|
| Nazaj na vrh |
|
 |
. Član

Pridružen-a: Pon 23 Avg 2004 16:16 Prispevkov: 16777190 Aktiv.: 67896.30
|
Objavljeno: Pet Okt 12, 2007 8:45 am Naslov sporočila: |
|
|
| Brisana vsebina odstranjenega uporabnika.
|
|
| Nazaj na vrh |
|
 |
. Član

Pridružen-a: Ned 19 Sep 2004 22:04 Prispevkov: 16777193 Aktiv.: 67896.31
|
Objavljeno: Pet Okt 12, 2007 8:57 am Naslov sporočila: |
|
|
| Brisana vsebina odstranjenega uporabnika.
|
|
| Nazaj na vrh |
|
 |
PrimozL Član


Pridružen-a: Tor 21 Mar 2006 10:55 Prispevkov: 404 Aktiv.: 1.65 Kraj: okolica Vipave
|
Objavljeno: Sob Okt 13, 2007 3:04 pm Naslov sporočila: Re: Barvni LCD kontroler za QVGA |
|
|
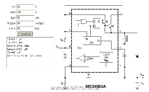
| MarE69 je napisal/a: |
Aja, pa ko smo že pri tem: ima kdo kakšne (dobre) izkušnje z gradnjo napajanja za grafični LCD? Po možnosti "enočipna" izvedba. Pravzaprav rabim samo -Vg in +Vg.
Mare |
Živijo,
Podoben napajalnik sem izdelal in deluje brez vsakih problemov (za Vee). Edino Rsc sem zmanjšal na 1R. Dioda je 1N5819. Ct je med nogicama 3 in 4.
Kalkulator za ta čip je drugače tukaj:
http://www.nomad.ee/micros/mc34063a/index.shtml
Kakšne so vrednosti -Vg- in +Vg?
LP Primož.
| Opis: |
|
| Velikost datoteke: |
43.13 KB |
| Pogledana: |
21 krat |

|
|
|
| Nazaj na vrh |
|
 |
. Član

Pridružen-a: Pon 23 Avg 2004 16:16 Prispevkov: 16777190 Aktiv.: 67896.30
|
Objavljeno: Sob Okt 13, 2007 9:33 pm Naslov sporočila: |
|
|
| Brisana vsebina odstranjenega uporabnika.
|
|
| Nazaj na vrh |
|
 |
|
|
Ne, ne moreš dodajati novih tem v tem forumu Ne, ne moreš odgovarjati na teme v tem forumu Ne, ne moreš urejati svojih prispevkov v tem forumu Ne, ne moreš brisati svojih prispevkov v tem forumu Ne ne moreš glasovati v anketi v tem forumu Ne, ne moreš pripeti datotek v tem forumu Ne, ne moreš povleči datotek v tem forumu
|
Uptime: 232 dni
Powered by phpBB © 2001, 2005 phpBB Group
|