| Poglej prejšnjo temo :: Poglej naslednjo temo |
| Avtor |
Sporočilo |
mkosmac Član


Pridružen-a: Čet 26 Mar 2009 22:18 Prispevkov: 301 Aktiv.: 1.45 Kraj: Limbarska Gora
|
Objavljeno: Pet Apr 22, 2011 6:04 pm Naslov sporočila: Easy pic 5 in PIC18F2480 |
|
|
Pozdravljeni!
Imam 2 pic-a 18f2480. Enega v DIP drugi pa je smd.
Smd je prilotan na TIV. Tistega v dip sem sprogramiral brez problema, težave mi dela smd. Zanima me kako naj ga sprogramiram ker v kolikor prav vidim easy pic 5 nima ICSP konentorja.
Easy pic 5 pa je izposojen, tako da z njim ne znam veliko delati
Prosim za pomoč
_________________ LP Matej
if(?) ask_google(); |
|
| Nazaj na vrh |
|
 |
Highlag Član


Pridružen-a: Pet 23 Jan 2004 20:42 Prispevkov: 4034 Aktiv.: 16.33 Kraj: Črnuče
|
Objavljeno: Pet Apr 22, 2011 6:18 pm Naslov sporočila: |
|
|
Verjetno se da, samo bi moral najti vse povezave, ki gredo na PIC za ICP na Easypic plošči do pica in jih povezat na tvoj mikro.
_________________ If at first you don't succeed, destroy all evidence that you tried. |
|
| Nazaj na vrh |
|
 |
mkosmac Član


Pridružen-a: Čet 26 Mar 2009 22:18 Prispevkov: 301 Aktiv.: 1.45 Kraj: Limbarska Gora
|
Objavljeno: Pet Apr 22, 2011 6:37 pm Naslov sporočila: |
|
|
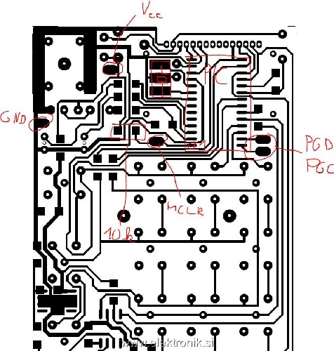
Prej sem naredil tako, da sem smd PIC ubistvu priklopil kot DIP. Iz programatorja sem povezal žice na smd PIC (MCLR, GND,PGC,PGB, VCC)
Tako kot je na sliki (narisana na hitro)
| Opis: |
|
| Velikost datoteke: |
140.39 KB |
| Pogledana: |
1 krat |

|
_________________ LP Matej
if(?) ask_google(); |
|
| Nazaj na vrh |
|
 |
mkosmac Član


Pridružen-a: Čet 26 Mar 2009 22:18 Prispevkov: 301 Aktiv.: 1.45 Kraj: Limbarska Gora
|
Objavljeno: Pet Apr 22, 2011 6:47 pm Naslov sporočila: |
|
|
Pic se je sedaj sprogramiral. Tudi ˝verification˝ pokaže da ni razlik med naloženim in zapisanim .hex.
Najprej ni hotelo delat->Ko sem priključil poleg ostalih 4 pinov še MCLR je ugasnila rumena ledica (USB-link). Potem sem easy pic napajal z zunanjim napajalnikom 12V pa je uspelo
_________________ LP Matej
if(?) ask_google(); |
|
| Nazaj na vrh |
|
 |
mkosmac Član


Pridružen-a: Čet 26 Mar 2009 22:18 Prispevkov: 301 Aktiv.: 1.45 Kraj: Limbarska Gora
|
Objavljeno: Sob Apr 23, 2011 11:32 am Naslov sporočila: |
|
|
Čeprav je dobro kazalo vezje ne dela. 4MHz resonator s 22pF kondenzatorji proti masi sploh ne oscilira. Predvidevam, da je PIC dober saj ga programator prepozna tj. opozori, da ni izbran pravilen PIC.
Je mogoče kaj narobe s nastavitvami?
| Opis: |
|
| Velikost datoteke: |
110.28 KB |
| Pogledana: |
20 krat |

|
| Opis: |
|
 Download |
| Ime datoteke: |
CAB1A_sch.pdf |
| Velikost datoteke: |
49.9 KB |
| Downloadano: |
2 krat |
| Opis: |
|
 Download |
| Ime datoteke: |
CAB1F_pcb.pdf |
| Velikost datoteke: |
29.46 KB |
| Downloadano: |
1 krat |
|
|
| Nazaj na vrh |
|
 |
Highlag Član


Pridružen-a: Pet 23 Jan 2004 20:42 Prispevkov: 4034 Aktiv.: 16.33 Kraj: Črnuče
|
Objavljeno: Sob Apr 23, 2011 1:55 pm Naslov sporočila: |
|
|
Resonator običajno ne rabi kondenzatorjev proti masi. Samo, če ti ga programator ne prepozna je narobe kaj drugega. Napetosti za programiranje?
_________________ If at first you don't succeed, destroy all evidence that you tried. |
|
| Nazaj na vrh |
|
 |
mkosmac Član


Pridružen-a: Čet 26 Mar 2009 22:18 Prispevkov: 301 Aktiv.: 1.45 Kraj: Limbarska Gora
|
Objavljeno: Sob Apr 23, 2011 2:46 pm Naslov sporočila: |
|
|
| Pa bi programator prepoznal pic če bi bil ta uničen?
|
|
| Nazaj na vrh |
|
 |
matjazkariz Član


Pridružen-a: Sre 03 Nov 2004 18:09 Prispevkov: 1026 Aktiv.: 4.15
|
Objavljeno: Sob Apr 23, 2011 5:41 pm Naslov sporočila: |
|
|
Če ti verificira, da je koda enaka, po vsej verjetnosti z PICom ni nič narobe.
Tam vidim, da uporabljaš HS nastavitev za kvarc. Poskusi z XT saj je HS po navadi v uporabi pri večjih frekvencah, XT pa se uporablja za 4Mz.
A si sprogramiral isti firmware kot pri DIL PICu? Poskusi s kvarcem, ki si ga uporabil na DIL PICu tudi na SMDju. Včasih kvarc odpove pri grobem ravnanju.
_________________ LP, Matjaž |
|
| Nazaj na vrh |
|
 |
mkosmac Član


Pridružen-a: Čet 26 Mar 2009 22:18 Prispevkov: 301 Aktiv.: 1.45 Kraj: Limbarska Gora
|
Objavljeno: Sob Apr 23, 2011 5:57 pm Naslov sporočila: |
|
|
Če ste z firmware mislili program ki sem ga zapisal na pic potem je odgovor ne, na smd in dip picu sta različna programa.
Delam pa DCC sistem za vodenje modelnih vlakov.
Potrebna je komandna postaja t.i. CMD ter kontroler t.i CAB.
Ker se kontroler drži je v njem smd pic.
_________________ LP Matej
if(?) ask_google(); |
|
| Nazaj na vrh |
|
 |
mkosmac Član


Pridružen-a: Čet 26 Mar 2009 22:18 Prispevkov: 301 Aktiv.: 1.45 Kraj: Limbarska Gora
|
Objavljeno: Tor Apr 26, 2011 2:13 pm Naslov sporočila: |
|
|
Pozdravljeni!
Še zmeraj nisem uspel pripraviti resonatorja k delovanju. Poskusil sem z XT pa sem dobil nek signal med nogico resonatorja in maso ampak sploh ni bil sinus, frekvenca pa je bila okoli 37 kHz.
Zamenjal sem tudi resonator. Imam pa te resonatorje.
Kakšna ideja?
Lahko prilepim še sliko signala na resonatorju če kaj pomaga!
EDIT:
Resonator sem prestavil iz centrale,kje deluje na CAB, kjer pa ne deluje
MMG napetost se sesede iz 5V na 4,2V(ob priklopu CAB na centralo), tok, ki teče čez centralo in CAB pa je 33mA
|
|
| Nazaj na vrh |
|
 |
matjazkariz Član


Pridružen-a: Sre 03 Nov 2004 18:09 Prispevkov: 1026 Aktiv.: 4.15
|
Objavljeno: Tor Apr 26, 2011 3:13 pm Naslov sporočila: |
|
|
1. A na DIL PICu ti dela z istim resonatorjem BP? Poskusi tudi z navadnim kvarcem ali RC členom.
2. Drugače pa poskusi tudi z nekim blinkled firmware-om, da ni slučajno v programu kaka napaka.
3. Ali imaš v kodi ciklično brisanje wdt registra? Da ti slučajno WDT setting v fuse bitih ne dela reseta, ker ne handlaš tega v kodi.
Stavim na točko 3...
_________________ LP, Matjaž |
|
| Nazaj na vrh |
|
 |
mkosmac Član


Pridružen-a: Čet 26 Mar 2009 22:18 Prispevkov: 301 Aktiv.: 1.45 Kraj: Limbarska Gora
|
Objavljeno: Tor Apr 26, 2011 3:21 pm Naslov sporočila: |
|
|
1.DA.Bom poskusil s kvarcem.
2. Predvidevam da ni. Nisem prvi ki to dela, sem pa v kontaktu s piscem programa
3. Ne vem ker kode nisem pisal jaz. Lahko pa vprašam
_________________ LP Matej
if(?) ask_google(); |
|
| Nazaj na vrh |
|
 |
matjazkariz Član


Pridružen-a: Sre 03 Nov 2004 18:09 Prispevkov: 1026 Aktiv.: 4.15
|
Objavljeno: Tor Apr 26, 2011 3:57 pm Naslov sporočila: |
|
|
Ni treba vprašat. Poskusi z Watchdog Timer na "Disable" nastavitvi.
_________________ LP, Matjaž |
|
| Nazaj na vrh |
|
 |
mkosmac Član


Pridružen-a: Čet 26 Mar 2009 22:18 Prispevkov: 301 Aktiv.: 1.45 Kraj: Limbarska Gora
|
Objavljeno: Tor Apr 26, 2011 4:01 pm Naslov sporočila: |
|
|
| Ni razlike. S kvarcem še nisem poskusil. A slučajno ne oscilira če pin 1 ni vezan prek 10k upora na +5V. Ker zaenkrat ni
|
|
| Nazaj na vrh |
|
 |
Highlag Član


Pridružen-a: Pet 23 Jan 2004 20:42 Prispevkov: 4034 Aktiv.: 16.33 Kraj: Črnuče
|
Objavljeno: Tor Apr 26, 2011 5:48 pm Naslov sporočila: |
|
|
Potem je čip v resetu.
Če ni vhod nastavljen kot I/O pin v programu potem ga moraš priključit na +5V, ker je drugače čip v resetu in dela bore malo.
_________________ If at first you don't succeed, destroy all evidence that you tried. |
|
| Nazaj na vrh |
|
 |
|